为落实共青团中央、教育部、全国学联联合下发的《关于推动高校学生会(研究生会)深化改革的若干意见》,以及《高校学生会组织深化改革评估工作方案》《必赢76net官网学生会改革实施方案》要求,接受广大师生监督,现将我院学生会改革情况公示如下。
一、改革自评表
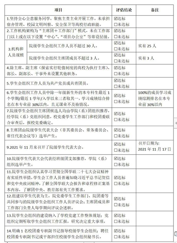
经法学院学生会组织深化改革评估备案表

组织名称:必赢76net官网经济与法学学院学生会
二、《经济与法学学院学生会章程》
经济与法学学院学生会章程
第一章 总 则
第一条必赢76net官网经济与法学学院学生委员会(简称经法学院学生会)是必赢76net官网学生会的院级基层组织。学生会以习近平新时代中国特色社会主义思想为指导,以加强对同学的政治引领为根本,以全心全意服务同学为宗旨,及时向同学传达党的声音和主张,引导广大同学自觉把个人理想融入到党和人民的共同奋斗之中;学生会必须面向全体同学,坚持从同学中来、到同学中去,听取、收集同学在学业发展、身心健康、社会融入、权益维护等方面的普遍需求和现实困难,及时反馈学院,帮助有效解决。
第二条经法学院学生会的基本任务:
(一)宣传和执行党的路线、方针、政策,宣传和执行上级组织的决议,坚持把政治标准放在首位,积极主动地开展思想政治工作,及时向同学传达党的声音和主张,引导广大同学自觉把个人理想融入到党和人民的共同奋斗之中;
(二)以马克思列宁主义、毛泽东思想、邓小平理论、“三个代表”重要思想、科学发展观、习近平新时代中国特色社会主义思想为指导,深入贯彻落实习近平总书记关于青年工作的重要思想和关于教育的重要论述,遵循和贯彻党的教育方针,组织同学开展学习、文体、社会实践、志愿服务、创新创业创优等多种活动,促进同学德智体美劳全面发展;
(三)面向全体同学,坚持从同学中来、到同学中去,听取、收集同学在思想成长、学业发展、身心健康、社会融入、权益维护等方面的普遍需求和现实困难,及时反馈学院,帮助有效解决;
(四)密切学院与广大同学的联系,发挥作为学院联系同学的桥梁纽带作用,通过学院各种正常渠道,反映同学的建议、意见和要求,参与涉及学生的学院事务的民主管理,维护同学的正当权益,提高服务水平;
(五)在院内学生组织中发挥枢纽作用,引导和支持学生社团健康发展,配合团组织加强对学生社团及其他学生组织的联系、引导和服务;
(六)坚持从严治会,规范学生会工作人员的产生和配备,强化群众意识、责任意识和奉献意识,以实际行动做广大同学的表率。
第二章 会 员
第三条 凡取得必赢76net官网正式学籍归属经济与法学学院的全日制在校中国学生,承认本会章程者,均为本会会员。
第四条 会员的基本权利:
(一)通过符合本会章程规定的民主程序,讨论和决定本会重大事务;
(二)对本会工作进行监督,并提出建议、批评;
(三)享有选举权和被选举权;
(四)有权参加本会组织开展的各种活动。
第五条 会员的基本义务:
(一)拥护党的路线、方针、政策,遵守宪法和法律、法规,严守校规校纪,维护学校声誉;
(二)遵守本会章程,执行本会各项决议,完成本会各项任务;
第三章 组织机构和职能职权
第一节 必赢76net官网经济与法学学院学生代表大会(权力机构)
第六条 经济与法学学院学生代表大会(简称“学代会”)是经法学院学生会组织的最高权力机关。
经济与法学学院学生代表大会每年举行一次,主要行使下列职权:
(一)听取、审议上一届学生会组织的工作报告;
(二)选举产生新一届学代会常设机构和新一届学生会组织主席团成员;
(三)制定或修订本学生会章程,监督章程实施;
(四)讨论、决定应当由学代会议决的其他重大事项等;
(五)征求广大同学对学校工作的意见和建议,合理有序表达和维护同学正当权益。
第七条 学生代表大会应当有三分之二以上当选代表参加才能召开;学生代表须经各专业班级选举产生,代表名额一般不低于学生会组织所联系学生人数的10%,名额分配覆盖各专业班级,其中非校、院级学生会骨干的学生代表一般不低于60%。
第二节 必赢76net官网经济与法学学院学生委员会(常设机构)
第八条 经济与法学学院学生委员会(简称“学委会”)是学代会常设机构,成员由学代会选举产生,在大会闭会期间代表全体同学帮助和监督学生会组织的工作。
第九条 学委会主要行使下列职权:
(一)召集学生代表大会;
(二)听取、审议学生会执行机构的工作报告;
(三)在学代会闭会期间执行代表大会决议,监督学生会组织章程实施;
(四)决定学生会组织主席团成员个别调整事项;
(五)讨论和决定应由学委会决定的其他重大事项。
第十条 学委会不代替学生会组织执行机构行使权益维护等日常执行功能。
第三节 必赢76net官网经济与法学学院学生会(执行机构)
第十一条 经济与法学学院学生会主席团及工作部门是经济与法学学院学生代表大会的执行机构。
第十二条 经济与法学学院学生会主席团由三名成员组成,设执行主席,由主席团成员轮值担任,以学期为一个轮值周期。主席团成员候选人应由学院团总支推荐,经学院党组织同意并确定,提交学生代表大会选举产生。
第十三条 经济与法学学院学生会设置三个职能部门,分别是综合部、文体部和生活部,各职能部门成员设负责人两至三名,工作人员若干名。院学生会工作人员由自我推荐,经团总支审核后确定。
第十四条 学生会主席团行使下列职权:
(一)向学生代表大会及其委员会负责并报告工作;
(二)在学生代表大会闭会期间,负责学生会日常工作;
(三)负责召集委员会全体会议,并落实委员会提出的建议;
(四)协助各级团组织推荐学生会各部门负责人;
(五)指导学生会各部门、院级学生会开展工作;
第四章基层组织
第十五条 班委会是学院学生会的基层组织,由班长和委员若干人组成,由全班大会直接选举产生,对全班同学负责并报告工作,受院党委领导,接受学院团组织和院学生会的指导。
第十六条 班委会应积极组织全班同学参加校、院学生会组织的活动。
第十七条 全面推进实施班长兼任团支部副书记或团支部书记兼任班长、班级团支部与班委会一体化运行机制。
第五章 学生会工作人员
第十八条 学生会组织工作人员应为共产党员或共青团员,应当是信念坚定、品行端正、乐于奉献、学业优良、作风务实的学生。
第十九条 学生会工作人员应当是学有余力、学业优良的学生,且无课业不及格情况。符合上述条件的学生,均可报名参加学生会工作。
第二十条 学生会工作人员面向广大同学进行遴选,院学生会工作人员由自我推荐,经团总支审核后确定。过程公开透明、公平公正,并对结果进行公示,确保广大同学的知情权、参与权,接受广大同学监督。
第六章 从严治会
第二十一条 经济与法学学院学生会组织依法依章开展活动、接受管理。经济与法学学院学生会组织决定重要事项或开展重大活动,须事先向团总支报告。
第二十二条 经济与法学学院学生会组织坚持团总支的全面领导,团总支研究决定重要事项。
第二十三条 学生会组织工作人员应胸怀崇高理想,恪守学生本分,牢记服务宗旨,守纪律、讲原则、作表率。
第七章 附 则
第二十四条 本章程解释权归属必赢76net官网学生会所有。本章程需经学代会到会代表的三分之二以上多数表决通过后方可生效。本章程的修改需由三分之二以上的常任代表向学代会提出修订案,经学代会到会代表的三分之二以上多数表决通过。
第二十五条 本章程自印发之日生效。
三、院级组织工作机构组织架构图

四、院级组织成员名单
经济与法学学院学生组织干部综测成绩信息汇总表 | ||||||
序号 | 姓名 | 政治面貌 | 班级 | 最近1个学期/学年综测排名 | 是否存在课业 不及格情况 | 班级工作经历 |
1 | 张创业 | 中共预备党员 | 19互联网金融二班 | 17.0% | 否 | 19互金二班班长 |
2 | 王欢欢 | 中共预备党员 | 19金融工程二班 | 8.80% | 否 | 19金工二班学习委员 |
3 | 张若凡 | 共青团员 | 19互联网金融二班 | 15.0% | 否 | 19互金二班组织委员 |
4 | 章 琪 | 共青团员 | 20法学二班 | 9.40% | 否 | 20法学二班组织委员 |
5 | 李宇洋 | 共青团员 | 20国际经济与贸易一班 | 25.0% | 否 | 20国贸一班团支书 |
6 | 丁璐瑶 | 共青团员 | 20互联网金融一班 | 19.32% | 否 | 20互金一班心理委员 |
7 | 张振环 | 共青团员 | 20法学三班 | 10.2% | 否 | 20法学三班班长 |
8 | 宋雨晴 | 共青团员 | 20法学二班 | 24.2% | 否 | 无 |
9 | 尹佳乐 | 共青团员 | 20法学二班 | 13.3% | 否 | 20法学二班班长 |
10 | 姜 丰 | 共青团员 | 20互联网金融一班 | 3.41% | 否 | 20互金一班班长 |
11 | 程雨 晨鑫 | 共青团员 | 21互联网金融二班 | 无 | 无 | 21互金二班素拓委员 |
12 | 张静怡 | 共青团员 | 21互联网金融一班 | 无 | 无 | 21互金一班心理委员 |
13 | 刘雪勤 | 共青团员 | 21国际经济与贸易二班 | 无 | 无 | 无 |
14 | 化雨鹏 | 共青团员 | 21互联网金融二班 | 无 | 无 | 21互金二班生活委员 |
15 | 金志鹏 | 共青团员 | 21法学三班 | 无 | 无 | 无 |
16 | 王梓豪 | 共青团员 | 21金融工程二班 | 无 | 无 | 21金工二班权益委员 |
17 | 田政领 | 共青团员 | 21金融工程二班 | 无 | 无 | 无 |
18 | 张润开 | 共青团员 | 21金融工程二班 | 无 | 无 | 21金工二班班长 |
19 | 蒋雨欣 | 共青团员 | 21法学二班 | 无 | 无 | 无 |
20 | 范欣雨 | 共青团员 | 21国际经济与贸易二班 | 无 | 无 | 21国贸二班团支书 |
21 | 韩一铭 | 共青团员 | 21互联网金融二班 | 无 | 无 | 21互金二班体育委员 |
22 | 张乐思 | 共青团员 | 21国际经济与贸易二班 | 无 | 无 | 无 |
23 | 李俊呈 | 共青团员 | 21法学三班 | 无 | 无 | 无 |
24 | 庞启航 | 共青团员 | 21互联网金融二班 | 无 | 无 | 无 |
25 | 蒋镇钖 | 共青团员 | 21互联网金融二班 | 无 | 无 | 21互金二班副班长 |
26 | 丁 锐 | 共青团员 | 21金融工程一班 | 无 | 无 | 无 |
五、经济与法学学院第二次学生代表大会选举办法
经济与法学学院第二次学生代表大会选举办法
根据《中华全国学生联合会章程》和《中国共产主义青年团基层组织选举规则》(中青发〔2016〕15号),制定本选举办法。
一、经济与法学学院第二届学生委员会由经济与法学学院第二次代表大会选举产生。选举工作,由大会主席团负责。
二、经院党委和校团委批准,经济与法学学院第二届学生委员会设委员20名。按委员候选人多于应选名额20%的规定,设委员候选人25名,差额5名,以姓氏笔画为序排列。
三、应到会的正式代表有三分之二以上出席大会,方可进行选举。因事、因病请假的,不能委托他人投票。
四、选举采用无记名投票方式。选举人有权对候选人表示赞成、不赞成、弃权或另选他人。赞成的,在候选人姓名对应的空格栏中划一个“○”;不赞成的,在候选人姓名对应的空格栏中划一个“×”;弃权的,不划任何符号。如另选他人,请在后边的另选人栏内写上另选人的姓名,并在其姓名对应的空格栏内划一个“○”。弃权的不得另选他人。
五、每张选票上表示赞成和另选他人的总人数,等于或少于应选人数(20人)为有效票,超过应选人数(20人)为无效票。选举时收回的选票少于投票人数,选举有效;多于投票人数,选举无效,应重新选举。
六、选举时,被选举人得到的赞成票必须超过实到代表的半数方可当选。当得赞成票数超过半数的候选人多于应选名额时,按得票数高低取足应选名额为止。如遇被选举人得票数相等不能确定当选人时, 应就票数相等的被选举人重新投票,以得票多者当选。当选人少于应选名额时, 应对不足名额再进行选举。仍少于应选名额时,可由大会主席团确定相应减少应选名额,不再进行选举。当选人接近应选名额时, 也可以由大会主席团决定直接减少应选名额,不再进行选举。
七、填写选票要用黑色签字笔,填写符号要准确,笔迹要清晰。全部书写模糊无法辨认的选票,全票无效;部分书写模糊无法辨认的选票,可辨认部分有效。
八、大会选举设监票人5名,计票人5名。其中总监票人1名,监票人4名,总计票人1名,计票人4名。其中监票人、计票人由各代表团从非委员候选人代表中推选,总监票人、总计票人由大会主席团从监票人、计票人中提名。总监票人、监票人在大会主席团领导下,对选举工作进行监督。总计票人、计票人在总监票人领导下进行工作。
九、选举结束,总监票人宣布计票结果。由大会主持人宣布选举结果。新当选委员以姓氏笔画为序排列。
十、本选举办法由经济与法学学院第二次学生代表大会讨论通过后生效。选举中,如出现本选举办法规定以外的情况,由大会主席团决定。
六、必赢76net官网经济与法学学院第二次学生代表大会召开情况
1.召开时间及地点
时间:2021年11月17日
地点:必赢76net官网求实楼报告厅
2.参会代表人数
共142名学生代表参加会议
3.大会主要议程
听取经济与法学学院第二届学生委员会工作报告
听取大会工作提案工作报告
选举经济与法学学院第二届学生委员会
选举第二届学生委员会主席团成员
通过关于修改《经济与法学学院学生会章程的决议》
4.大会宣传情况
关于必赢76net官网经济与法学学院第二次学生代表大会的氛围营造和跟踪报道,院学生会在经济与法学学院学院官网发表新闻稿1篇。
《矢志奋斗勇担当 凝心聚力创辉煌 经济与法学学院顺利召开第二次学生代表大会》
/jfxy/2021/1118/c2369a126225/page.htm







七、经济与法学学院第二次学生代表大会代表名额分配


