必赢76net官网
首页
学院概况
学院简介
学院领导
专业设置
机构设置
实验室简介
联系我们
师资队伍
教授博士名录
队伍建设
教师成果
教学科研
教学科研动态
教科研项目
教科研成果
人才培养
校企合作
党团建设
党建快讯
党务公开
党校
学工在线
工作动态
学科竞赛
校友之窗
优秀校友
专业认证
工作动态
认证资料
资料下载
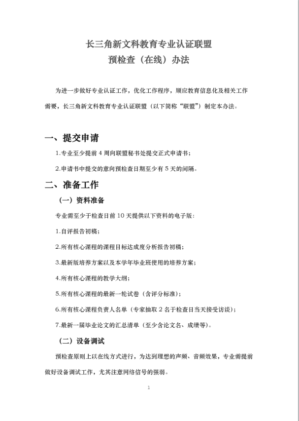
长三角新文科教育专业认证联盟预检查(在线)办法
发布时间:2024-02-05
浏览次数:
190